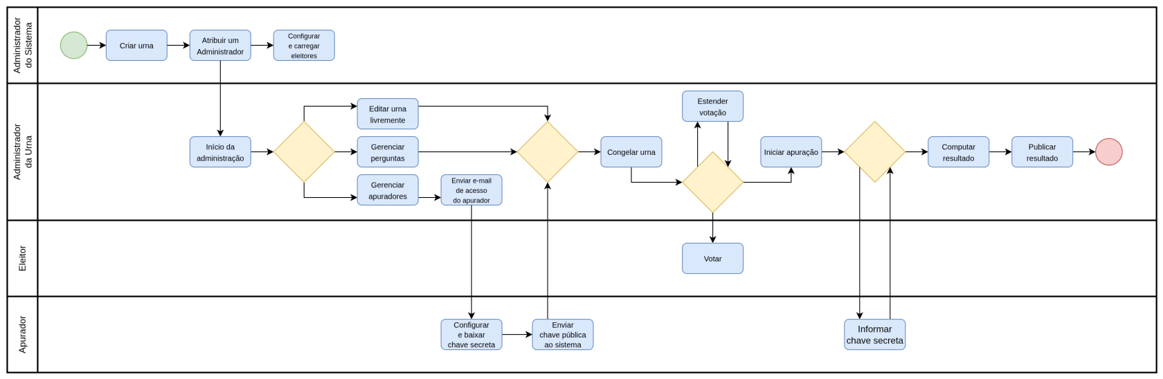
Fluxo de processo no sistema
O diagrama BPM descreve o fluxo do processo eleitoral dentro das urnas do sistema de eleições, informando as ações que cada usuário pode realizar de acordo com o seu papel no processo e o momento em que o processo se encontra.
